الدوائر الكهربية غير البسيطة قد تحتوي على أكثر من مقاومة. و يكون السؤال المهم كيف يتم توصيل المقاومات ؟الإجابة هناك طريقتين لتوصيل المقاومات على التوالي و التوازي. يتم شرح كيفية التوصيل و كيف يمكن تحديد نوع التوصيل في المسائل كي يتم اختزال المقاومات.
توصيل المقاومات
هناك نوعان من توصيل المقاومات : التوصيل على التوالي و التوازي.
التوصيل على التوالي والتوازي

(نفترض وجود مقاومتين و لكل منهم طرفين كما بالشكل )
أولا: عند توصيل طرف 1 من الأولى R1 بطرف 2 من الثانية R2 ثم وصل الطرفين الحرين ببطارية فإن التوصيل يكون على التوالي
ثانيا: عند توصيل الطرف 1 من المقاومة الأولى R1 بالطرف 1 من الثانية R2 و كذلك الطرف 2 من المقاومة الأولى R1 بالطرف 2 من الثانية R2 ووصل طرفي المقاومتين ببطارية فإن التوصيل يكون على التوازي.
هناك نقطة مهمة لتحديد نوع التوصيل و هى معرفة مسار التيار الكهربي. لأنه من خلال مسار التيار و هل ينقسم على المقاومات أم لا يتم تحديد هل المقاومات متصلة توالي أم توازي. للتوضيح في الجدول أو تفصيليا في هذا الفيديو.
توصيل المقاومات على التوالي والتوازي
التوصيل علي التوالي
- يمر بالمقاومات نفس التيار الكهربي حيث يوجد مسار واحد عبر المقاومات.
- ينقسم فرق الجهد الكهربي V على المقاومات الموصلة على التوالي حيث يبذل لتيار جهد ليعبر الولى فالثانية … و هكذا فيكون الجهد الكلي هو مجموع الجهود.
- تكون المقاومة المكافئة هي مجموع المقاومات الموصلة على التوالي.
- تكون المقاومة المكافئة RT لمجموعة المقاومات أكبر من أكبر مقاومة.
التوصيل علي التوازي
- ينقسم التيار على المقاومات لأن هناك أكثر من مسار يمكن أن يسلكه. وبالتالي يكون التيار الكهربي هو مجموع تيارات المقاومات.
- يظل فرق الجهد الكهربي V ثابت بين كل المقاومات.
- تكون المقاومة المكافئة هي مقلوب مجموع مقلوب المقاومات الموصلة على التوازي.
- تكون المقاومة المكافئة RT لمجموعة المقاومات أقل من أقل مقاومة.
قانون المقاومة المكافئة
في حالة التوالي
إذا كان لهم نفس القيمة
في حالة التوازي
إذا كان لهم نفس القيمة
التوصيل على التوالي والتوازي pdf
التعرف على المقاومات المتصلة توالي وتوازي



لمشاهدة الشرح التفصيلي لكيفية اختزال المقاومات في هذا الفيديو
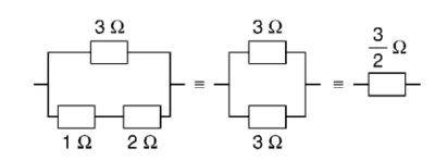
مسائل على توصيل المقاومات على التوالي والتوازي
الصور توضح مراحل حل مسائل إختزال المقاومات و الحصول على المقاومة المكافئة
يمكن من خلال الفيديو متابعة حل أسئلة متنوعة علي التوصيل للمقاومات أو بتنزيل الملف و المحاولة في حله.
مسائل على توصيل المقاومات على التوالي والتوازي pdf
دروس الفصل الأول









